Assessing your organisation’s relationship with nature just got easier, thanks to a significant upgrade to ENCORE, the leading UN-backed tool for screening risks to natural capital. This upgrade aligns with globally recognised classification and accounting systems and the Taskforce on Nature-related Financial Disclosure (TNFD) guidance.
In response, Earth Blox has updated our nature workflows to be compatible with ENCORE’s latest updates, demonstrating our geospatial software’s adaptability to the evolving landscape of nature reporting.
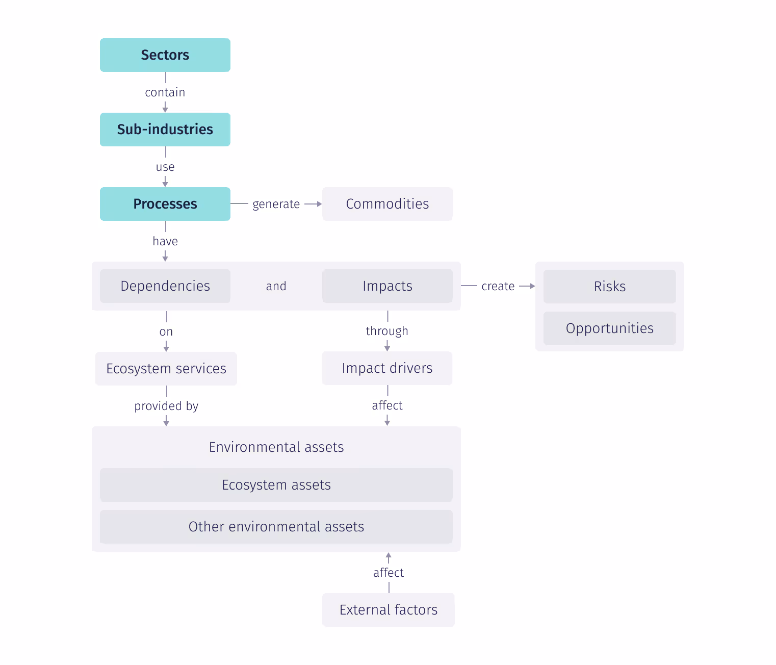
Key changes in the ENCORE upgrade
1. Expanded Economic Sectors provide more accurate assessments using the International Standard Industrial Classification (ISIC)
Before: 92 bespoke ‘Production processes’, specifically created for ENCORE.
With the new ENCORE: 271 ‘economic activities’, based on the International Standard Industrial Classification for All Economic Activities (ISIC).

2. Ecosystem Services now aligned with TNFD guidance
Before: 21 ecosystem services based on the CICES classification.
With the new ENCORE: 25 ecosystem services from the UN’s System of Environmental-Economic Accounting – Ecosystem Accounting (SEEA-EA). Includes the addition of the Cultural Ecosystem Services (CES), which the previous version did not have.

3. Impact drivers are now called pressures in ENCORE
Before: 11 impact drivers.
With the new ENCORE: 13 pressures (mostly correspond directly to the old categories).

4. Enhanced Materiality Ratings
Before: Based on qualitative assessments. Limited comparability of ratings across sectors.
With the new ENCORE: Where possible, pressure materialities draw on quantitative indicators. Comparability of ratings across sectors. Ratings are now assigned per 1 EUR of output values to enable comparison across economic activities and sectors.
Understanding ENCORE and TNFD
ENCORE is an online tool developed by Global Canopy, the UNEP Finance Initiative, and the UN Environment Programme World Conservation Monitoring Centre (UNEP-WCMC). It helps businesses and financial institutions assess their relationships with nature, offering materiality ratings that characterise the potential dependencies and impacts of organisational activities, portfolios, or supply chains on nature.
The TNFD framework assists companies in disclosing their dependencies and impacts on nature, using the LEAP (Locate, Evaluate, Assess, Prioritise) framework to develop nature strategies and prepare disclosures. TNFD recommends ENCORE for initial, detailed screening of potential impacts and dependencies on nature in the ‘Locate’ phase. Learn more about TNFD with our getting started guide.
How ENCORE integrates with TNFD workflows on Earth Blox
Earth Blox helps customers complete TNFD LEAP assessments efficiently across various sectors like agriculture, real estate, mining, and palm oil production. Our platform allows businesses to complete the Locate and Evaluate stages of a LEAP assessment in minutes, using reputable methodologies such as the UNEP Nature Risk Profile Methodology. Here, the sector-specific materiality ratings from ENCORE are combined with the geographic data from Earth Blox, allowing organisations to compare and prioritise assets and facilities effectively.
At Earth Blox, we have adjusted our TNFD workflows to align with ENCORE’s updates, ensuring our customers can confidently perform TNFD assessments using the most authoritative spatial datasets, and the latest ENCORE data.
Contact us to learn how Earth Blox can assist with nature assessments for any asset or facility worldwide using the new ENCORE materiality framework.


.png)
